The difference between linear and exponential growth

With exponential growth, a value grows faster the larger it becomes. With linear growth, it increases by a fixed amount.

It's easier to understand with examples. We'll construct two sequences of numbers: linear and exponential.

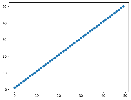
Let's say the initial value for the first sequence is 1. We'll get each subsequent value by adding 1 to the previous one, or any other number. We'll get the sequence: 1, 2, 3, 4, … This is linear growth—the 50th element of such a sequence will equal 50, and the graph will look like a straight ascending line.

linear-growth-graph.png

Now, for the second sequence, let's take two numbers as initial values—2 and 1, X and Y. The number 2 (X) will remain constant; it will be the base of the power, and Y will be the exponent to which we'll raise it. For each next number, we'll simply add 1 to Y. Thus, the first number will be 21 = 2, the second 22 = 4, the third 23 = 8, and so on. In this case, the 10th element will equal 1,024, the 20th equals 1,048,576, and the 50th already equals 1,125,899,906,842,624. So we see explosive growth as the sequence increases. The graph clearly demonstrates this.

exponential-growth-graph.png

Exponential growth seems slow in the early stages, but over time it significantly surpasses linear growth. Because of this, there are problems that classical computers cannot solve within a reasonable time frame, since each subsequent iteration would require, conditionally speaking, adding another supercomputer. Many cryptographic algorithms are also based on this principle.

Both graphs use a logarithmic scale for clarity.